Salta al contenuto principale

Aree amministrative

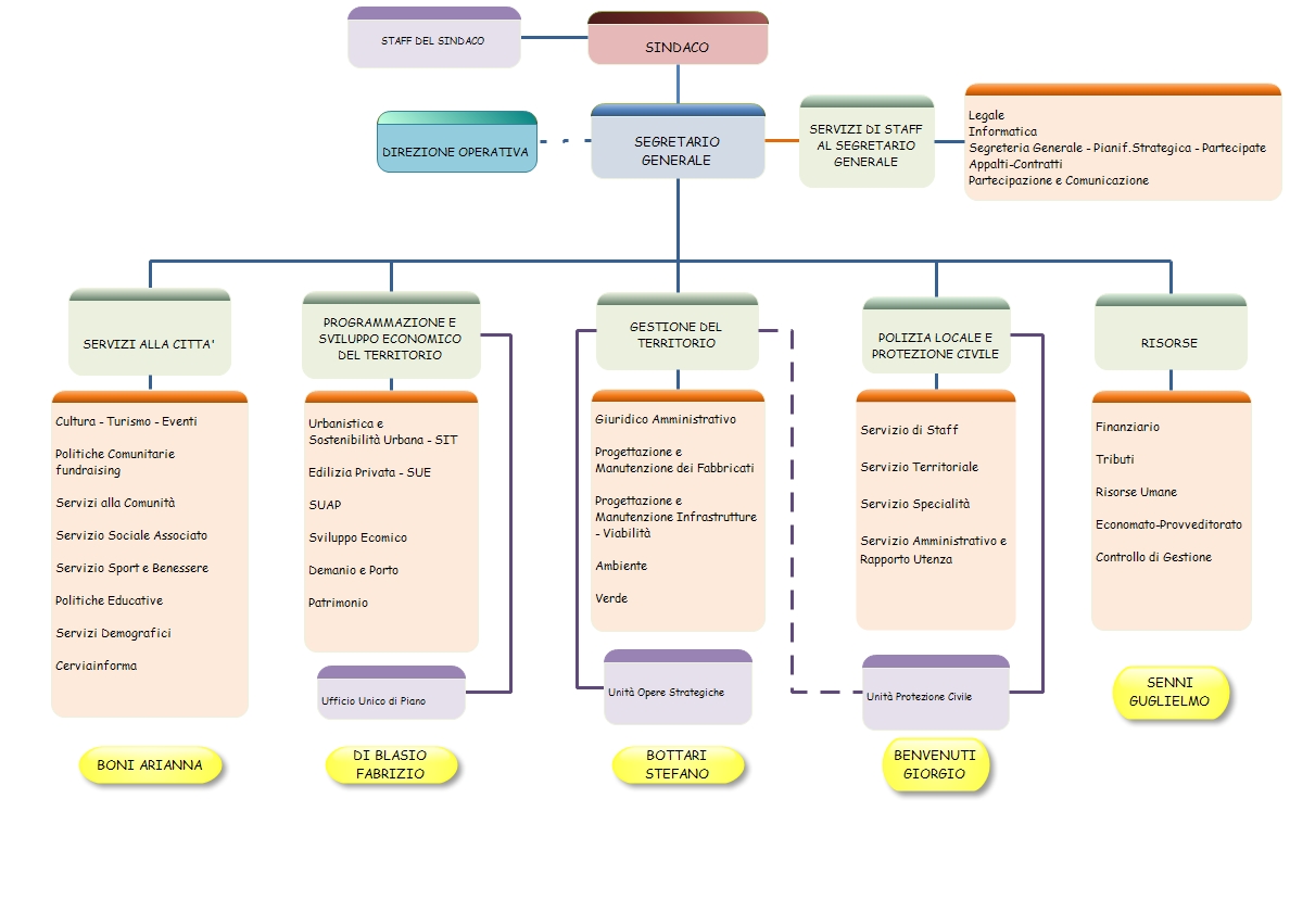
La struttura organizzativa è suddivisa in aree di competenze che gestiscono i servizi erogati alla comunità.

Organigramma dell 'Ente aggiornato a gennaio 2026

Soggetto tenuto all’obbligo di pubblicazione ex art. 13.

 


Esplora Aree amministrative

Il Settore si occupa prevalentemente di lavori pubblici e manutenzioni nell’ambito delle infrastrutture stradali, dei fabbricati e del verde. Ha inoltre in carico la tutela dell'ambiente.

Vai alla Pagina

La Polizia Locale espleta una serie di compiti e funzioni che riguardano: la prevenzione e repressione delle violazioni alle norme contenute in leggi, regolamenti, provvedimenti statali, regionali e locali. Comprende inoltre l'Unità di Protezione Civile

Vai alla Pagina

Il Settore Si occupa dell'assetto e dell'uso del territorio in attuazione delle previsioni dei Piani e delle leggi in materia urbanistica, gestisce i procedimenti relativi alle attività produttive ed al commercio.

Vai alla Pagina

In questa area sono raggruppate tutte le attività amministrative afferenti la redazione dei bilanci preventivi e consuntivi, la tenuta della contabilità finanziaria ed economico-patrimoniale, la gestione del servizio di provveditorato-economato

Vai alla Pagina

Gestisce le necessità a carattere sociale; coordina il settore scolastico; ha in carico la cultura e lo sport, il turismo e gli eventi

Vai alla Pagina

Offre il supporto necessario agli organi della direzione politica e assiste l'Ente negli affari di rilevanza generale.

Vai alla Pagina

L'unità promuove e coordina le attività finalizzate a consentire al Sindaco di esercitare le sue funzioni.

Vai alla Pagina

Quanto sono chiare le informazioni su questa pagina?

Valuta il Servizio

Grazie, il tuo parere ci aiuterà a migliorare il servizio!

Quali sono stati gli aspetti che hai preferito?

1/2

Dove hai incontrato le maggiori difficoltà?

1/2

Vuoi aggiungere altri dettagli?

2/2

Inserire massimo 200 caratteri
È necessario verificare che tu non sia un robot